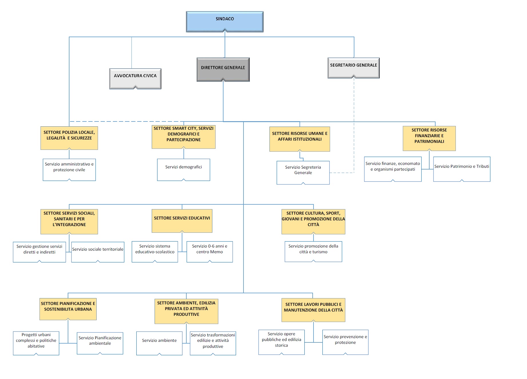
È pronta a diventare operativa la nuova organizzazione del Comune di Modena presentata in luglio, sempre basata su dieci settori ma con alcune novità, tra cui accorpamenti, modifiche e introduzione di nuovi servizi per rendere la struttura più aderente al Programma di mandato approvato dal Consiglio comunale e in linea con le esigenze di rinnovamento e di innovazione della pubblica amministrazione.
Il sindaco Gian Carlo Muzzarelli, infatti, ha attribuito i 24 incarichi dirigenziali che saranno operativi da venerdì 1 novembre: come previsto, dieci sono assegnati a dirigenti dell’ente a tempo indeterminato, 14 a dirigenti a tempo determinato selezionati nelle scorse settimane, mentre non è stata assegnata in questa fase la posizione di dirigente di servizio alla Polizia municipale e, come previsto, altre due posizioni di dirigenti di servizio verranno attribuite dopo i concorsi per l’assunzione a tempo indeterminato.
Il nuovo organigramma, quindi, oltre al direttore generale Giuseppe Dieci, prevede 27 dirigenti (10 di settore, 17 di servizio), a fronte dei 42 posti teorici in pianta organica. Nei prossimi giorni, come prevede la normativa, i nuovi dirigenti di settore nomineranno anche i funzionari che, sempre da novembre, ricopriranno le posizioni organizzative.
“Le scelte sugli incarichi sono coerenti con i risultati ottenuti in questi anni – sottolinea il sindaco Muzzarelli – e puntano anche a valorizzare alcune tra le tante professionalità già presenti nella struttura comunale, così come a continuare il percorso di rotazione delle responsabilità. Le novità che abbiamo introdotto nell’assetto organizzativo cercano di delineare il Comune del futuro, sempre più caratterizzato dall’innovazione tecnologica, sempre più orientato a offrire servizi in maniera ancora più efficiente e corrispondenti ai nuovi bisogni dei cittadini, delle famiglie e delle imprese, semplificando la burocrazia. Abbiamo puntato a rafforzare l’area tecnica, valorizzando le esperienze sviluppate in questi anni e integrando le funzioni di pianificazione, dedicando più risorse alla manutenzione della città e migliorando la capacità di dialogo con il mondo dell’economia, mentre le nuove esigenze di promozione della città, sempre più con vocazione turistica, hanno portato a inserire questo servizio nel settore Cultura”.
Galleria immagini
Azioni sul documento
