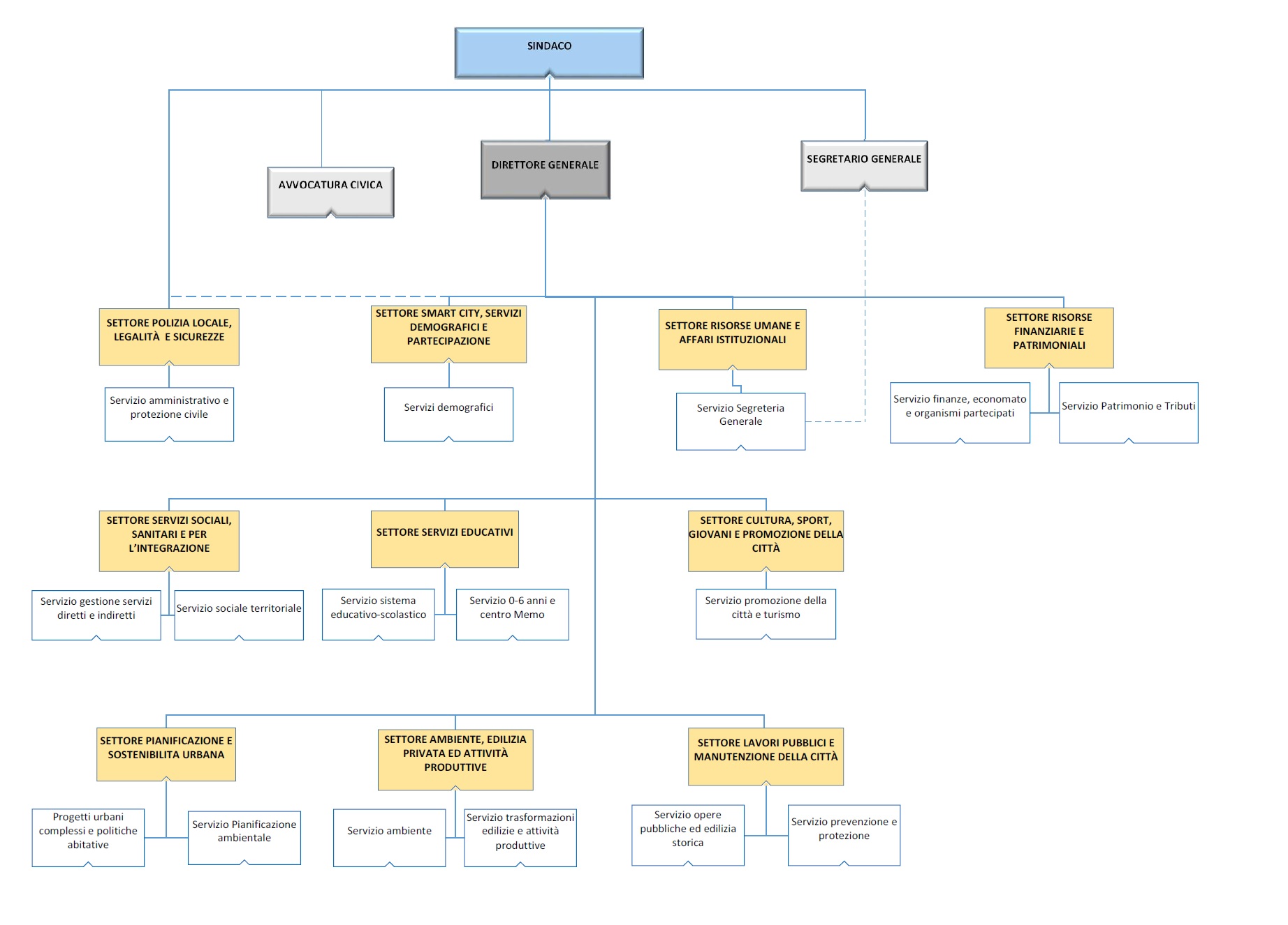
L’organizzazione del Comune di Modena continuerà a essere basata su dieci settori, ma da novembre sono in programma diverse novità, con accorpamenti, modifiche e introduzione di nuovi servizi per rendere la struttura più aderente al Programma di mandato recentemente approvato dal Consiglio comunale e in linea con le esigenze di rinnovamento e di innovazione della pubblica amministrazione. Nel frattempo, la prossima settimana si avviano le procedure per le selezioni di 15 dirigenti a tempo determinato, sia di settore che di servizio, che si aggiungono ai 10 dirigenti già presenti nell’organico a tempo indeterminato. Sarà poi il sindaco, come prevedono le norme, ad assegnare tutti gli incarichi dirigenziali per un triennio a partire, appunto, dal 1 novembre. Gli attuali incarichi verranno prorogati fino alla fine di ottobre.
Il numero totale dei dirigenti del nuovo organigramma, rispetto agli attuali 26, sarà 27 (10 di settore, 17 di servizio, a fronte di 42 posti teorici in pianta organica) ma due posizioni di dirigente di servizio in questa fase non verranno attivate: per quelle caselle si prevede il concorso per l’assunzione a tempo indeterminato.
Sono i principali contenuti della delibera di modifica parziale del Regolamento di organizzazione e del sistema direzionale dell’ente approvata nei giorni scorsi dalla giunta comunale su proposta del sindaco Gian Carlo Muzzarelli che oggi, giovedì 12 luglio, insieme al vice sindaco e assessore al Personale Gianpietro Cavazza e al direttore generale Giuseppe Dieci, l’ha illustrata ai sindacati dopo averla presentata nei giorni scorsi a dirigenti e posizioni organizzative.
L’assetto del sistema direzionale dell’ente, infatti, è completato proprio dalle posizioni organizzative che saranno istituite anche sulla base degli equilibri di bilancio e del confronto con i dirigenti di settore incaricati: se ne occuperà il direttore generale, previo parere favorevole della Conferenza dei dirigenti di settore. Oggi le posizioni organizzative sono 46, mentre gli indirizzi contenuti nella delibera della giunta individuano una quarantina di funzioni con un’indicazione che tende, quindi, verso una riduzione. Le posizioni organizzative, comunque, saranno istituite una volta nominati i dirigenti di settore che procederanno all’attribuzione degli incarichi sulla base delle candidature che verranno presentate dai funzionari di categoria D in organico ai quali saranno rivolti (un’altra novità introdotta quest’anno) specifici avvisi per una procedura selettiva.
“Il Comune del futuro – spiega il sindaco Muzzarelli sottolineando le principali novità del nuovo assetto – dovrà essere sempre più caratterizzato dall’innovazione tecnologica per offrire servizi in maniera ancora più efficiente e corrispondenti ai nuovi bisogni dei cittadini, delle famiglie e delle imprese, semplificando la burocrazia. Dobbiamo rafforzare l’area tecnica, integrando le funzioni di pianificazione, dedicando più risorse alla manutenzione della città e migliorando la capacità di dialogo con il mondo dell’economia. E dobbiamo consolidare il presidio sul tema delle sicurezze (con un nuovo dirigente di servizio al settore Polizia locale al quale affidare anche il coordinamento della Protezione civile) e l’integrazione della Cultura con le nuove esigenze di promozione di una città sempre più turistica. Sono obiettivi – conclude il sindaco – che vogliamo perseguire valorizzando le tante professionalità già presenti nella struttura del Comune, continuando il percorso di rotazione delle responsabilità e raccordando l’assetto organizzativo con le deleghe attribuite agli assessori, che dovranno essere sempre di più sviluppare politiche trasversali ai diversi ambiti tematici”.
Il nuovo assetto direzionale è stato definito anche in relazione agli Indirizzi di governo per il mandato 2019-2024, che saranno a breve tradotti negli strumenti di programmazione dell'ente quali il Dup (Documento unico di programmazione) e il Peg (Piano esecutivo di gestione), necessari ad orientare e definire obiettivi chiari delle stesse unità organizzative individuate.
Galleria immagini
Azioni sul documento
